SAP and connection to xServer via SOAP WSDL 1.0

This space is dedicated to SAP users - administrators and programmers who want to integrate PTV Developer (native), the PTV xServers or the SAP Hana Spatial Services (HSS). Topics which require specific SAP based knowhow or which deal with SAP based mechanisms will be collected here.
Post Reply
User avatar
Bernd Welter
Site Admin
Posts: 3103
Joined: Mon Apr 14, 2014 10:28 am
Contact:

SAP and connection to xServer via SOAP WSDL 1.0

Post by Bernd Welter »

Hi there,

currently we have a ticket in progress which deals with the handling of the machine readable WSDL files via SAP.

Who of you can contribute with knowledge about how to generate proxy classes using the WSDL?
I will draw the attention of the ticket creator to this forum post as well.

As far as I know there are issues base on
  • handling of arrays
  • handling of derived classes (e.g. xlocate.findAddress(...Search
Used in xLocate: SearchOptionBase is part of the findAddress and findLocation methods.
Used in xLocate: SearchOptionBase is part of the findAddress and findLocation methods.
As we (PTV) are not dealing with SAP in a detail which some of you are quite familiar I ask for your help.

Another example:
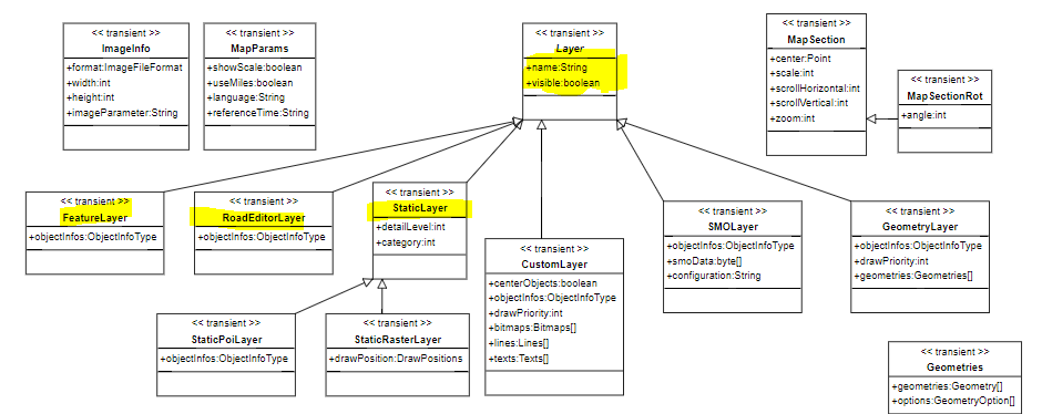
xMap: the various layers available in xMap are derived from the Layer class.
xMap: the various layers available in xMap are derived from the Layer class.
Please get in touch via the forum or 1:1 if you want to be part of this discussion.

Best regards,
Bernd
Bernd Welter
Technical Partner Manager Developer Components
PTV Logistics - Germany

Bernd at... The Forum,LinkedIn, Youtube, StackOverflow
I like the smell of PTV Developer in the morning... :twisted:
Image
Post Reply